1.序言
常规的维护和出现故障后及时的纠正措施是保证超滤系统长期的高性能稳定运行的关键。日常维护包括按要求的正常的数据记录和常规的预防维护保养。正常地记录运行数据并对系统性能进行标准化处理,对尽早发现潜在问题十分必要,它包括对所有的仪表进行正确的校正。
产水量的下降或者跨膜压差的上升是超滤系统中最常见的故障,由于膜组件发生破损而带来产水水质变差是另一类典型的故障。如果产水量较平缓的下降或者跨膜压差较平缓的上升,表明系统存在正常的污堵,可以通过气擦洗辅助反洗和化学加强反洗,以及恰当的定期化学清洗来解决。快速或突然的性能下降表明系统有缺陷或误操作,或者通过定期化学清洗仍然无法解决的污堵,尽早采取相应的纠正措施十分必要。
2. 日常维护
超滤系统的重要的日常维护包括:
1)压力表
按期校准,必要时及时调整。
2)离心泵
定期检查泵的温度,同时检查泵的垫圈以及其它防止泵泄漏的结构。
3)流量仪表
每三个月校正一次。
4)自动阀门
每月检查一次,同时检查阀体是否有泄漏,开关信号反馈装置是否正常。
5)超滤膜装置
按常规要求检查进水水质;同时检测超滤装置的产水量和运行压力;按常规检查膜组件的泄漏情况,一旦发现立即维护。
警告:有关电方面的操作,必须由经过培训并且取得资格证书的专业人员来进行。
3. 故障排除
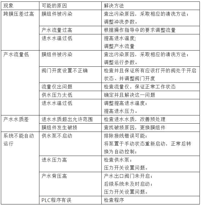
最常见的超滤系统故障有以下几种:
跨膜压差过高
产水流量低
产水水质差
导致超滤系统故障的原因,可能来自于超滤系统本身,也可能来自于预处理系统、加药系统、电仪系统和或者控制系统等,根据超滤系统出现故障类型和位置,通常可以确定故障的起因,针对不同的原因可以采取对应的纠正措施进行排除。
本故障排除指南所提供的信息对您解决解决故障有所帮助,您还应该根据您以往的经验确认本节信息对您特定系统的适应性。



中文版
English

